Image by Editor | Midjourney
Let’s learn how to perform operation in Pandas with Large datasets.
Preparation
As we are talking about the Pandas package, you should have one installed. Additionally, we would use the Numpy package as well. So, install them both.
Then, let’s get into the central part of…
Image by DALL-E
As the world of data grows, so does the world of data science. To keep up with the data science world is a full-time job in itself. The market is ever-growing and tools are developing and dropping into the market causing chaos. And then you have the problem of learning these…
Image by freepik
Data analysis is undergoing a revolution. Machine learning (ML), once the exclusive domain of data scientists, is now accessible to data analysts like you. Thanks to tools like BigQuery ML, you can harness the power of ML without needing a computer science degree. Let's explore how to get started.
What…
Image by Editor | Midjourney & Canva
Containers can sometimes behave unexpectedly due to configuration issues, application bugs, or resource constraints. In this tutorial, we'll go over the different methods to debug running containers by taking the example of a Postgres container.
Prerequisites
To follow along to this tutorial:
You should have…
Sponsored Content
As organizations strive to leverage Generative AI, they often encounter a gap between its promising potential and realizing actual business value. At Astronomer, we’ve seen firsthand how integrating generative AI (GenAI) into operational processes can transform businesses. But we’ve also observed that the key to success lies in orchestrating…
Image by Author
Skills are much more valuable than certificates any day. So why is getting certified still helpful?
Well, if you have a degree in computer science or a closely related field, you probably don't need a certification when you start looking for software developer roles. But today, many we know are looking…
Image generated with ChatGPT
The ability to efficiently store, manage, and analyze vast amounts of information is crucial for any organization. As data continues to grow in volume and complexity, traditional databases often fall short of meeting modern demands. This is where next-generation databases come into play—designed to be fast, secure, and cost-effective,…
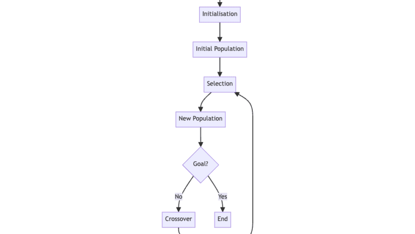
Image by Author
Genetic algorithms are techniques based on natural selection used to solve complex problems. They are used to arrive at reasonable solutions to the problem rather than other methods because the problems are complicated. In this article, we will cover the basics of genetic algorithms and how they can be implemented in Python.…
Image by Author | Canva
DeepChecks is a Python package that provides a wide variety of built-in checks to test for issues with model performance, data distribution, data integrity, and more.
In this tutorial, we will learn about DeepChecks and use it to validate the dataset and test the trained machine learning model…
Image by Author | Midjourney & Canva
Pandas offers various functions that enable users to clean and analyze data. In this article, we will get into some of the key Pandas functions necessary for extracting valuable insights from your data. These functions will equip you with the skills needed to transform raw data into…